全球超强护照排行榜2019!中国护照可以免签去这些地方

全球超强护照排行榜2019!中国护照可以免签去这些地方

北美旅游君
北美旅游君
4.4万 浏览

有句话说的好,世界那么大,我想出去看看!现在的生活水平越来越高了,不少人在考虑旅游目的地的时候,都愿意选择出国看看。

不过,要出国就免不了要办各种签证~这时候拥有一个超强护照,可以去世界上大多数地方不需要签证的感觉,那绝对是一件相当爽的事情!

毕竟,签证中心永远的大排长龙,各种签证官的刁钻问题,每次都是令人想想就头疼!说好的说走就走的旅行呐?全死在签证处了!

位于加拿大的全球咨询公司Arton Capital 公布了一个全球护照实力排行(Passport Index)

图片来自于PassportIndex ,版权属于原作者

该榜单排名基于各国或地区签发的护照的跨境访问能力,根据护照持有人可以免签证、落地签或电子签的旅行目的地数目,来计算免签分数(Visa-Free Sccore),得出2019年全球超强护照排行榜!

图片来自于PassportIndex ,版权属于原作者

阿拉伯联合酋长国打败之前的新加坡,以在113个国家或地区可免签、54个国家或地区可落地签,免签分数总分167获得了第一名的殊荣!阿拉伯联合酋长国的护照持有人可以在共167个国家或地区免签/落地签,护照含金量大大升值,去年它甚至连前10都没有进入。

接下来的是德国,它的护照持有人去126个国家或地区可免签、另有40个国家或地区可落地签,总分166排在第二

美国排在第三,有116 个免签目的地和49个落地签目的地,总分165,但相比其它同在第三位的国家(新加坡、丹麦、瑞典、芬兰、卢森堡、法国、意大利、荷兰、西班牙、挪威、南韩),美国护照的免签目的地数目超少,排在超末。

图片来自于PassportIndex,版权属于原作者

加拿大也表现不错, 以114个免签目的地和50个落地签目的地,总分164,与比利时、奥地利、日本、希腊、葡萄牙、瑞士、英国、爱尔兰并列第四

图片来自于PassportIndex,版权属于原作者

而我们的祖国中国的护照实力排名,和之前对比也是有了明显的进步!

图片来自于PassportIndex ,版权属于原作者

28个免签目的地46个落地签目的地总分74,与印度尼西亚并列在59名

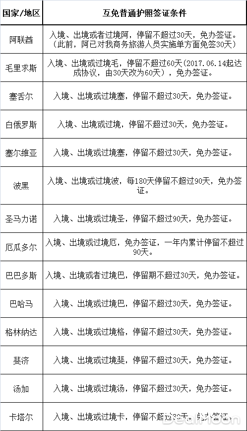
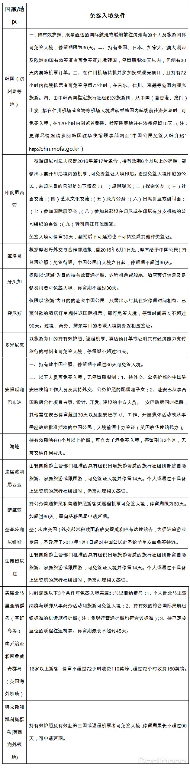
以下为中国领事服务网公布的持中国普通护照可免签目的地名单以及免签条件:

资料来自中国领事服务网 
资料来自中国领事服务网

允许中国公民办理落地签证国家和地区名单则包括:

  • 亚洲(20个):阿塞拜疆、巴林、东帝汶、印度尼西亚、老挝、黎巴嫩、马尔代夫、缅甸、尼泊尔、斯里兰卡、泰国、土库曼斯坦、文莱、伊朗、亚美尼亚、约旦、越南、柬埔寨、孟加拉国(注:印度尼西亚同时实行免签和落地签政策,具体要求可参考附件)
  • 非洲(16个):埃及、多哥、佛得角、加蓬、几内亚比绍、科摩罗、科特迪瓦、卢旺达、马达加斯加、马拉维、毛里塔尼亚、圣多美和普林西比、坦桑尼亚、乌干达、贝宁、津巴布韦
  • 美洲(4个):玻利维亚、圭亚那、苏里南、圣赫勒拿(英国海外领地)
  • 大洋洲(4个):帕劳、图瓦卢、瓦努阿图、巴布亚新几内亚
  • 欧洲(1个):乌克兰

具体要求可以参考中国领事服务网公布的《20181009持普通护照中国公民前往有关国家和地区入境便利待遇一览表.doc》

:以上关于持中国普通护照可免签、落地签的目的地名单以及入境条件要求转自中国领事服务网,仅供大家参考,具体超新情况请以官网超新更新说明为准。

其实,如果小伙伴们持有中国护照,同时又有有效美国签证的话,下面这些原本需要办理签证的国家和地区,同样也可以享受免签证或者落地签的便利哦!

Dealmoon攻略:美国签证在手,这17个超美的国家地区想去就去!

小伙伴们有没有想去哪里玩呢?欢迎大家都来说说哦~

本文由温哥华消费指南小编原创整理,未经许可不得转载,否则将进行追究。内容以及图片来自passportindex.org、中国领事服务网等网站,版权属于原作者。

43979 440 21 173
 

最新评论 21

NoBonus_Philly_Eagles

: 质量比数量重要

2025-09-15
删除 | 举报 | | 回复
匿名用户

: 美签是包括那个旅游visa 还是必须学签

2019-04-16 加拿大 卡尔加里
删除 | 举报 | | 回复
匿名用户

: 非洲安哥拉可以落地签。

2019-04-15 安哥拉
删除 | 举报 | | 回复
开心鸭

: 小编 可以做一个美国护照版本的吗?刚入籍拿了美国护照 还一脸懵 不知道怎么用 哈哈哈😳

2019-01-23
删除 | 举报 | 1 | 回复
无为半夜打老虎

: 美国访问学者,想去荷兰,求小编怎么办签证?

2019-01-12
删除 | 举报 | | 回复
charojeyi

: 想知道最后一名是不是北朝鲜啊?

2019-01-12
删除 | 举报 | | 回复
mclove

: 别人是带着护照去旅行,我们是带着护照去冒险

2019-01-12
删除 | 举报 | | 回复
妞妞是007

: 感觉中国可免签的地方都好惨……

2019-01-12
删除 | 举报 | | 回复
四海八荒

: 28个😓

2019-01-12
删除 | 举报 | | 回复
椰壳儿

: Mark

2019-01-11
删除 | 举报 | | 回复
minisabba

: 中国护照没有实力可言

2019-01-10
删除 | 举报 | | 回复
小小玉儿

: 想再去罗马 芬兰 斯德哥尔摩

2019-01-08
删除 | 举报 | | 回复
心情garden

: 先收藏 慢慢在看

2019-01-08
删除 | 举报 | | 回复

扫码下载APP