更新:亲人来美国入境核酸检测政策有变!拜登政府宣布新措施,要求所有入境的国际旅客出示出发前一天的核酸检测阴性证明。此前完整接种疫苗的国际旅客只需要出示72小时内的核酸检测阴性证明。(来源CNBC)根据白宫的原文件,该措施将从下周早些时候开始执行。(white house)
此外,任何前往美国旅行的外国人都必须完整接种疫苗的要求没有变化。
随着美国取消旅行限制,疫情下前往美国流程有哪些呢?注意事项有什么?
疫情下前往美国流程
确认自己是否可以入境
在订票出发以前,大家需要根据自己目前的签证情况以及接种疫苗情况确认是否可以前往美国。
需要注意的是:
- 如果您为非美国公民、非美国移民,必须全剂量接种新冠疫苗以搭乘飞机前往美国。仅有限的例外条件适用。具体美国承认的新冠疫苗有哪些请点击查看>>
- 在您搭乘飞机前往美国时,必须出示新冠阴性证明。检测的时机取决于您的免疫接种状态及年龄。
疫苗接种证明
目前,拿到疫苗接种证明的方法有很多,微信小程序中的防疫健康码国际版就可以下载新冠疫苗接种记录,而且记录是中英文双语非常方便!
- 进入“防疫健康码国际版”微信小程序,点击“出国人员入口”下的“查看及出示国际旅行健康证明”。
- 根据系统提示,登录并且完成身份认证,即可查看。
如果觉得小程序翻译的疫苗名称有出入,也可以前往出入境管理局获取一份疫苗证明。
获得核酸阴性证明
登上前往美国的航班之前,需要在一天内进行核酸检测,前往当地的医院就可以进行检测,记得携带护照并且要求开具中英文双语的核酸检测证明。
根据CDC超新的解释,1天的时间段为航班起飞前1天。《命令》使用1天的时间段而非24小时,是为了给航空旅客和飞机运营商提供更大的灵活性。通过使用1天的时间窗口,检测的可接受性将不取决于航班的时间或检测样本采集的具体时间。
比如,如果您的航班起飞时间为周五下午1点,您可以凭借周四获得的阴性检测证明登记。
所有形式的COVID-19免疫接种证明必须具备
- 与乘客护照或其他旅行证件上个人身份信息相匹配的个人身份信息(全名加上至少一个其他信息,例如出生日期或护照号码)
- 发出该记录的官方来源名称(例如公共卫生机构、政府机构或其他授权疫苗提供者)
- 疫苗制造商和免疫接种日期
根据CDC的要求,核酸检测合格的类型包括:
“可以是抗原检测或核酸扩增检测(NAAT)。适用于SARS-CoV-2的NAAT包括但不限于逆转录聚合酶链反应(RT-PCR)、逆转录环介导等温扩增(RT-LAMP)、转录介导扩增(TMA)、切口酶扩增反应(NEAR)以及解链酶扩增(HDA)。所使用的检测方法必须得到所在国家/地区有关部门用于检测SARS-CoV-2的批准。由设在国外的国防部实验室对美国国防部(DOD)人员(包括国防部承包商、家属和其他美国政府雇员)进行的病毒检测也需符合该命令的要求。”
如果快速检测符合该命令的病毒检测要求,则可以使用快速检测。
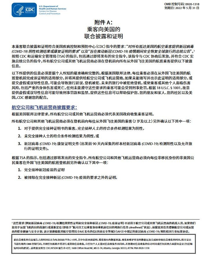
CDC承诺书
承诺书每位乘客必须在从外国飞往美国的航班登机前完成该证明的适用部分,并将其提供给航空公司或飞机运营商。(无需打印,航空公司会发放)
登记EVUS
前往美国前一定要记得登记更新EVUS
携带邀请函、入关信件等
与疫情前一样,前往美国尤其是邀请父母前往美国一定要准备邀请函,如果父母的英文不好的话也一定要准备入关时候使用的信件!
旅行前往美国期间
一切准备就绪,在旅行进入美国、美国国内旅行或离开美国的公共交通工具(包括飞机)和美国交通枢纽(包括机场)室内区域必须佩戴口罩遮住口鼻。
到达美国后
到达美国后,入境的流程跟疫情前大同小异,不同的是海关人员有可能会检查入境人员的疫苗接种证明等等,请大家提前准备好相关的材料以备海关检查。
小总结
疫情期间即使有诸多不便,也随着美国取消旅行禁令让家人有了更多团聚的可能,希望大家都可以入境顺利,早日和家人团聚!
如果你有什么问题也欢迎在评论区留言讨论,如果你喜欢这篇文章,就请收藏转发吧~感谢大家的支持!
最新评论 155
: 奶奶(美国公民)去中国带孙子(美国公民)回美国,需要办理什么特殊的手续吗? 奶奶(美国公民)去中国带孙子(美国公民)回美国,需要办理什么特殊的手续吗?
: 广州飞纽约需要在上海中转过夜,这种在哪里做核酸检测,广州还是上海? 广州飞纽约需要在上海中转过夜,这种在哪里做核酸检测,广州还是上海?
: 请问父母B2去美国的时候必须要提前买好返程机票吗?返程票现在又贵时间又不确定❓ 请问父母B2去美国的时候必须要提前买好返程机票吗?返程票现在又贵时间又不确定❓
: 同问,父母计划暑假过来探亲的话不知机票何时下手比较合适 同问,父母计划暑假过来探亲的话不知机票何时下手比较合适
: 我觉得如果可以确定返程时间就买 如果不确定就先买单程 我觉得如果可以确定返程时间就买 如果不确定就先买单程
: 请问各位小伙伴,打错了疫苗又不让补打的如何出国? 请问各位小伙伴,打错了疫苗又不让补打的如何出国?
: 看你是什么签证类型,F无所谓,B理论上是出不来了,但可以试试豁免渠道 看你是什么签证类型,F无所谓,B理论上是出不来了,但可以试试豁免渠道
: 在国内转机的有没有成功的? 在国内转机的有没有成功的?
: 新鲜出炉的经历,中国内地在HK转机到sfo联程机票,只有在内地登机的时候检查核酸和疫苗证明,香港不查,美国海关也不查核酸和疫苗证明。 新鲜出炉的经历,中国内地在HK转机到sfo联程机票,只有在内地登机的时候检查核酸和疫苗证明,香港不查,美国海关也不查核酸和疫苗证明。
: 你好,小白请教您:疫苗证明跟核酸检测都需要英文版本的吗?怎么操作?
你好,小白请教您:疫苗证明跟核酸检测都需要英文版本的吗?怎么操作?
回复 @老爆 : 我家人弄的是中英文对照的。疫苗证明微信上可以自动生成,也是中英文都有。 我家人弄的是中英文对照的。疫苗证明微信上可以自动生成,也是中英文都有。
: 妈妈刚到纽约 成都-香港(9小时过夜转机)-纽约 核酸检测是在出发航班的前一天 不是到达目的地前一天 然后纽约海关基本没看核酸检测报告 妈妈刚到纽约 成都-香港(9小时过夜转机)-纽约 核酸检测是在出发航班的前一天 不是到达目的地前一天 然后纽约海关基本没看核酸检测报告
: 请问你们在成都哪里做的核酸检查出的英文证明 请问你们在成都哪里做的核酸检查出的英文证明
: 中途转机怎么办?是第一站查么? 中途转机怎么办?是第一站查么?
: 第一站飞机出发前一天以内的报告 第一站飞机出发前一天以内的报告
回复 @李YY : 转机是不能下飞机那种可以转是吗?否则必须直飞? 转机是不能下飞机那种可以转是吗?否则必须直飞?
: 求问有人知道党员10年签证还可以正常用吗? 求问有人知道党员10年签证还可以正常用吗?
回复 @糖墩 : 看海关心情 我妈拿了6个月 看海关心情 我妈拿了6个月
回复 @匿名用户 : 太感谢啦!网上实在找不到相关信息。。可以问下停留时间还是和原来一样6个月吗 太感谢啦!网上实在找不到相关信息。。可以问下停留时间还是和原来一样6个月吗
: 请问有宝宝是新政策实施后入境的吗?刚刚给新航打电话,问了3个不同的语言的都没统一答案,一些说核酸是提前一天可以,一些说是24小时内,国内出发香港下午一点多起飞的基本没可能卡到24小时的要求啊! 请问有宝宝是新政策实施后入境的吗?刚刚给新航打电话,问了3个不同的语言的都没统一答案,一些说核酸是提前一天可以,一些说是24小时内,国内出发香港下午一点多起飞的基本没可能卡到24小时的要求啊!
回复 @匿名用户 : 第一班飞机出发前一天的核酸报告 不是到达目的地的前一天 第一班飞机出发前一天的核酸报告 不是到达目的地的前一天
回复 @李YY : 对,已经顺利入境了
谢谢宝宝! 对,已经顺利入境了
谢谢宝宝!
: 如果是凌晨的飞机怎么办,比如15号00:50香港起飞,会严格要求前一天(14号)的核酸结果吗?因为14号下午要从内地飞香港,不可能14号做检测! 如果是凌晨的飞机怎么办,比如15号00:50香港起飞,会严格要求前一天(14号)的核酸结果吗?因为14号下午要从内地飞香港,不可能14号做检测!
回复 @匿名用户 : 不要误导了,已经有网友亲身经历证实了,是checkin的时候往前推一天,因为只有checkin的时候会检查,美国海关入境的时候不查核酸和疫苗 不要误导了,已经有网友亲身经历证实了,是checkin的时候往前推一天,因为只有checkin的时候会检查,美国海关入境的时候不查核酸和疫苗
回复 @匿名用户 : 不是到达时间…是第一班飞机出发前一天报告 而且…美国海关确实没怎么查 我妈今早香港过夜转机,在纽约成功入境 你去看CDC官网 “If your itinerary has you arriving to the US via one or more connecting flights, your test can be taken within 1 day before the departure of the first flight.” 不是到达时间…是第一班飞机出发前一天报告 而且…美国海关确实没怎么查 我妈今早香港过夜转机,在纽约成功入境 你去看CDC官网 “If your itinerary has you arriving to the US via one or more connecting flights, your test can be taken within 1 day before the departure of the first flight.”
: 不是24小时内,是前一天,麻烦小编改一下,不要误导 不是24小时内,是前一天,麻烦小编改一下,不要误导
: CDC官网的答疑,飞之前一天的检测报告,比24小时要宽松一点还可以 CDC官网的答疑,飞之前一天的检测报告,比24小时要宽松一点还可以
: 毫不考虑可行性的政策 毫不考虑可行性的政策
: 我家人是7号下午6:20从上海飞AA的到DFW。7号一早上还要从家飞到上海在机场等晚上飞机,就这种情况怎么能测出24小时内的啊?提前一天晚上6点多测试都关门了吧,就算提前下午测了第二天也没发取纸质的结果了都飞去上海了?上海机场里有能快速测出中英结果盖章的吗……这时间赶的真是……..有高人指点吗…… 我家人是7号下午6:20从上海飞AA的到DFW。7号一早上还要从家飞到上海在机场等晚上飞机,就这种情况怎么能测出24小时内的啊?提前一天晚上6点多测试都关门了吧,就算提前下午测了第二天也没发取纸质的结果了都飞去上海了?上海机场里有能快速测出中英结果盖章的吗……这时间赶的真是……..有高人指点吗……
回复 @天哪噜 : 对啊,所以不能改机票提前一天去上海? 对啊,所以不能改机票提前一天去上海?
回复 @匿名用户 : 机票分开买的,不是联程….. 机票分开买的,不是联程…..
: 一天内检测?这是要封国的节奏吗?不敢出去玩了,怕捅鼻子疼 一天内检测?这是要封国的节奏吗?不敢出去玩了,怕捅鼻子疼
: 封国这种事美的做不出来 西方从来没有封城封国这种事 顶多就是控制外国人入境 封国这种事美的做不出来 西方从来没有封城封国这种事 顶多就是控制外国人入境
: 想多了,我前两天去cvs测了下,drive thru,自己捅自己😂 想多了,我前两天去cvs测了下,drive thru,自己捅自己😂
: 检测报告一定是纸质的吗?要是来不及显示手机里或者邮件里的行嘛…… 检测报告一定是纸质的吗?要是来不及显示手机里或者邮件里的行嘛……
: 嗯。需要盖章好像。 嗯。需要盖章好像。
回复 @Maya_s : 需要英文版本的吗 需要英文版本的吗
: 核酸检测是出发前24小时内测?还是按出报告结果的24小时内啊?哪测出中英报告能那么快出来啊…… 核酸检测是出发前24小时内测?还是按出报告结果的24小时内啊?哪测出中英报告能那么快出来啊……
: 不是有那种快速的核酸检测吗6小时出结果,就是贵 不是有那种快速的核酸检测吗6小时出结果,就是贵
: 写的是前一天,不是24小时内 写的是前一天,不是24小时内
: 评论已删除 评论已删除
: 抗原可以,抗體沒意義 抗原可以,抗體沒意義
: 给大家看看这个新闻上写的是12月6号开始 给大家看看这个新闻上写的是12月6号开始
: 这个好有用,马上改5号了! 这个好有用,马上改5号了!