最新消息!洛杉矶中领馆将于1月15日在尔湾市受理护照,签证等业务!

最新消息!洛杉矶中领馆将于1月15日在尔湾市受理护照,签证等业务!

洛杉矶101
洛杉矶101
4235 浏览

近日,中国驻洛杉矶总领馆发布了一条重要更新!

chrome-capture-2024-0-10 (6)
图片来自于@中国驻洛杉矶总领馆 ,版权属于原作者

官网点我!!!

为进一步做好领区服务,总领馆将于1月15日(星期一)在尔湾市受理中国公民的护照和旅行证申请、外国公民的L字旅游和Q字探亲签证申请、养老金资格审核表业务。具体安排如下:  

一、办证时间和地点: 

时间:2024年1月15 日(星期一)10:30-17:30;

地点:Pacific Symphony,17620 Fitch Unit 160,Irvine,CA92614

二、受理范围

综合考虑场地、人手、办证要求等条件因素,此次现场办证受理对象为在我馆领区居住人员,证件类别如下:

(一)中国公民申办因私普通护照,包括:

1、换发:具有中国国籍、持有中华人民共和国普通护照,且属于下列情形之一的:护照过期的;护照有效期不足一年的;护照签证页即将用完的;容貌变化较大的。

2、补发:具有中国国籍、持有中华人民共和国普通护照,但所持普通护照遗失、被盗或因损毁而影响正常使用的。

(二)中国公民申办旅行证,包括:

1、颁发:具有中国国籍,从未持用过中国护照或旅行证;

2、换发;因原旅行证过期或有效期不足6个月的;

3、补发:因原持护照或旅行证遗失或损毁的。

(三)外国公民申请赴华签证,限申请L字旅游签证和Q字探亲签证。

(四)养老金资格审核表办理。

三、办证程序

undefined
图片来自于@中国驻洛杉矶总领馆 ,版权属于原作者

(一)线上预约

请申请人通过下面的预约链接或二维码提前预约(可由本人或亲友协助),按照系统提示输入申请人本人信息。提交后,总领馆工作人员将在后台审核您的信息。如审核通过,总领馆将发送确认邮件至您预约时提供的电子邮箱地址。请打印确认邮件作为预约凭证,并连同其他相关申请材料一并携带至现场办证地点。为提供更为优质高效的证件服务,综合考虑场地及办理要求,预约系统将在护照旅行证预约量达200人次、签证预约量达150人次时自动关闭。

注意:预约系统于该通知发布时同步开通,每人限预约1次,如有多人一并前来现场办证,请按照实际办证人数分别预约。未经预约的申请、预约时提供的个人信息与所持证件信息不一致的申请恕无法受理。

护照旅行证预约

二维码:

undefined

 签证、养老金资格审查预约

二维码:

undefined

(二)现场提交申请

请申请人提前准备以下材料,本人携带至办证现场供审核,不得委托他人或中介机构办理。

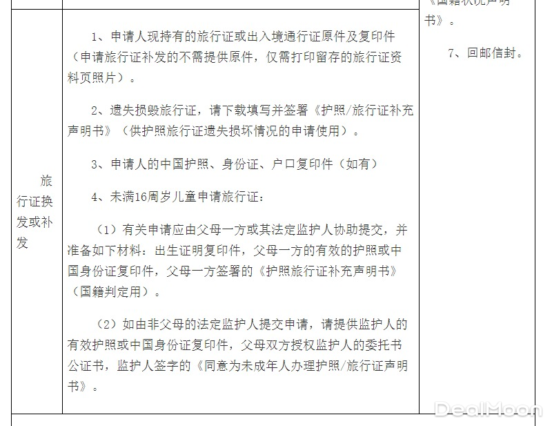
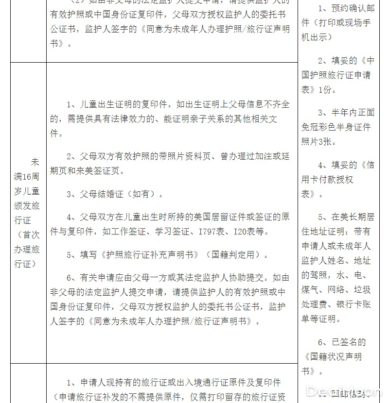
1、因私护照、旅行证申请材料:

chrome-capture-2024-0-10 (7)
chrome-capture-2024-0-10 (8)
chrome-capture-2024-0-10 (9)
chrome-capture-2024-0-10 (10)
图片来自于@中国驻洛杉矶总领馆 ,版权属于原作者

相关申请材料下载:

1、《中国护照旅行证申请表》

2、《国籍状况声明书》

3、《护照旅行证补充声明书》(国籍判定用)

4、《护照/旅行证补充声明书》(供护照旅行证遗失损坏情况的申请使用)

5、《同意为未成年人办理护照/旅行证声明书》

6、《信用卡付款授权表》

7、《护照、旅行证照片标准》

2.赴华签证申请材料:

chrome-capture-2024-0-10 (11)
chrome-capture-2024-0-10 (12)
chrome-capture-2024-0-10 (13)
chrome-capture-2024-0-10 (14)
图片来自于@中国驻洛杉矶总领馆 ,版权属于原作者

相关申请材料下载:

1、《信用卡付款授权表》

2、《中国签证申请表》(需在网站上填写后打印并签名)

3、申请人在美声明表《Where You Stay Form》

4、Q1、Q2字签证邀请函内容

邀请人姓名XX,性别X,出生日期:X年X月X日,中国身份证号XXX(或外国护照号XX,中国永久居留证号XX),现在中国居住地址为XX,联系电话XX,电邮XX。 

本人现邀请以下亲属赴华短期探亲/长期居住,拟于X年X月X日赴华,停留期XX天。

被邀请人信息:姓名XX,性别X,出生日期XX,国籍XX,护照号XX,与邀请人的亲属关系为XX。

邀请人签名:         日期:

3、养老金资格审核表办理:

(1)申请人的有效护照资料页复印件;

(2)在美长期居住地址证明:带有申请人姓名、地址的驾照,水、电、煤气、网络、垃圾处理费、银行卡账单等证明。

申请人需本人在现场填写《在境外领取养老金资格审核表》,不需要自行携带该表格,材料确认无误后,可现场完成办理。

4、回邮信封请按照以下要求准备: 

(1)回邮信封请使用美国邮政局USPS的PRIORITY MAIL信封或USPS PRIORITY MAIL EXPRESS信封(请不要使用其他信封)。

(2)请将回邮信封上填妥回邮地址、收件人姓名、联系电话,并将足够金额邮票贴于回邮信封上。可自行留存查询号码(Tracking Number),以备自行向邮局查询。

(3)如有多名申请人,请分别准备回邮信封,有几份申请准备几个回邮信封。

(三)查收制好的证件

1、一般而言,总领馆在收到申请材料起15个工作日内,将把制好的护照、旅行证、签证通过您提供的回邮信封寄出。因补材料、核实身份、邮寄等情况耗时不计算在内。

2、若您在30天内未收到制好的护照、旅行证或签证,可联系证件处查询,联系方式请见

四、其他注意事项

(一)以下情况此次现场办证恕无法受理:

1、未成功预约当天现场办证的;

2、预约时提供的个人信息与所持证件信息不符的;

3、不属于本次现场办证受理范围的;

4、未在预约时间内抵达办证地点的;

5、需提供加急服务的;

6、居住地非我馆领区的;

7、总领馆认为不符合受理条件的其他情况。

(二)受外地办公场地、人手等条件的制约,现场无法提供拍照、复印、打印等服务,总领馆未授权任何机构和个人提供上述服务,办证现场亦未委托任何机构和个人提供现场协助。申请人自行选择照相、复印、打印、邮寄等服务而产生的任何收费均与总领馆无关。

(三)除按规定收取相关办证费及邮寄服务费外,总领馆不向申请人收取任何其他费用。办理相关证件所需费用请见

(四)预约系统采用第三方软件,请勿相信预约过程中出现的任何广告信息。

(五)只接受居住地在我馆领区的申请人提交的申请,驻美使领馆领区划分请见

4235 32 3 63
 

最新评论 3

Kuma_n

: 我大概两三天前就看到这个消息了 一直是这样 所以预约关闭了?人满了?

看大图
/
2024-01-11
删除 | 举报 | | 回复
小板板

: 那app不用了吗

2024-01-11
删除 | 举报 | | 回复

扫码下载APP